当前位置: 首页 > 政务公开 > 信息公开目录 > 人事信息 > 人事信息

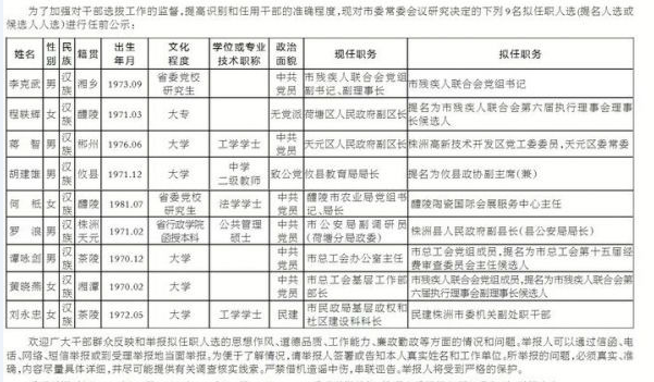
市委管理干部任前公示公告

来源:株洲市人民政府 浏览次数: 发布时间:2018-12-10 10:25:06 作者:唐茜 【字体大小:

   受理举报时间:2018年12月10日至 2018年12月14日

   受理举报单位:株洲市委组织部干部监督科、举报中心

   专用举报电话:0731—12380—3

   专用举报网站:http://12380.0733.gov.cn

   专用短信举报平台:18873312380

   受理地点:株洲市委大楼9楼919办公室

  中共株洲市委组织部

  2018年12月9日

点击排行

推荐阅读